学校首页
|
设为首页
|
收藏本站
服务热线:0379-65929310
首页
后勤概况
后勤简介
机构设置
领导班子
后勤荣誉
新闻中心
公告通知
新闻动态
服务指南
服务承诺
工作流程
水电暖公示
维修报修
办公家具及住房管理
教材及收发室服务
投诉建议
规章制度
党的建设
党建动态
党务公开
职工之家
文体活动
员工风采
特色展示
学习园地
下载中心
在线客服
教师咨询
学生咨询
网上报修
意见、建议
规章制度
联系方式
洛阳理工学院后勤
地址:洛阳市洛龙区学子街8号
电话:0379-65929310
手机:
E-mail:hq@lit.edu.cn
网站:hq.lit.edu.cn
当前位置:
首页
>>
规章制度
>> 正文
规章制度
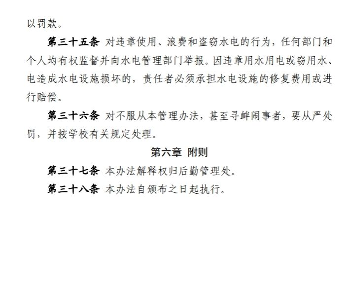
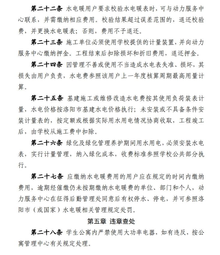
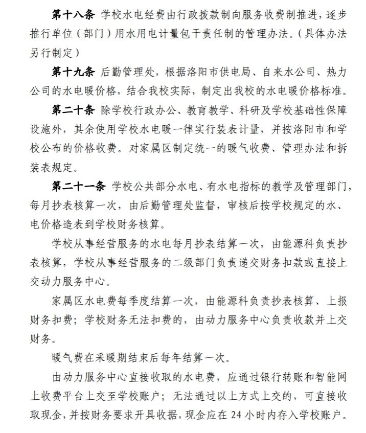
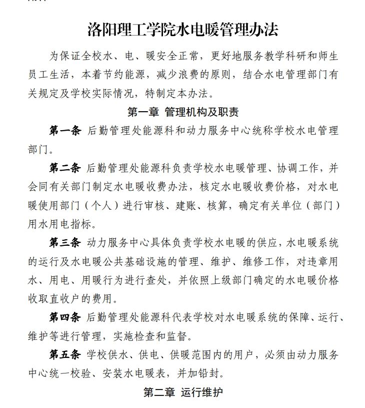
洛阳理工学院水电暖管理办法
分享到:
点击次数:
更新时间:2023/12/26 16:23:04 【
打印此页
】 【
关闭
】
上一条:
洛阳理工学院节约用水制度
下一条:
洛阳理工学院食堂食品原材料管理办法
map